Duration
Interactive AR Illustration Book:
Topeng Kembar
Concept Artist
Team
4 months
Livia Tiofani
Yovita Clara
Nabilah Fitriadi
Folklore has a moral message and is tied to Indonesia's local wisdom culture, therefore folklore needs to be preserved to the next generation.
Folklore delivery is outdated along with generational and technological changes. The declining use of books correlates with the preferred learning methods of the younger generation (media preference shift).
Background
Problem
Creating an interactive AR storybook from a folklore called ‘Topeng Kembar’. By using AR we can improve the reading experience of illustrated books through the use of 3D visuals, sound and animation to help engagement in reading books. We wanted to make the illustrated storybook more interactive and fun so that it can become a medium that children often use to read books. The story ‘Topeng Kembar’ where the characters face challenges, doubts and fears, to discover the transformative power of using their own skills.
Concept
Mindmapping

Big Idea
“Memaafkan dengan jujur dibalik topeng”
The mask is the main element of the story that has a great influence on the entire plot. The mask is made from a person's sense of insecurity, until it becomes a medium that encourages honesty.
Honesty is the main moral value emphasized in the storyline. Honesty is one of the important behaviors to learn, especially for children who are in the developmental period of their characteristics.
Country: Indonesia
City: Tangerang
Climate: Tropical, subtropical
Residential Environment: Urban
Primary Audience
Demographic
Age: 8-13 years (Gen Alpha)
Gender: Male and female.
Status: Unmarried
Income: SES B - A
Education: Kindergarten and above
Occupation: Student
Geographic
Psychographic
Social Status: Upper middle class
Interests and Hobbies: Cartoon storytelling
Personality: Achiever
Behavior
Usage Status: Potential user, first time user
User Rates : Potential users
Loyalty Status: Medium
Readiness Stage: Informed, interested, and intending to buy
Attitude towards the Product: Enthusiastic
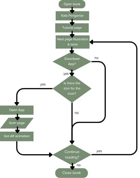
Interactivity
AR is accessible with most smartphones now. By creating an AR storybook, it can increase the immersiveness of a product that creates a more engaging and interactive experience for storytelling.
To increase children's interest in reading and sense of focus in listening to a story, interactive media is a means of stimulating children's senses, both visually, audio, and audio-visually.
In order for children to get a better picture of the storyline, visualization with animation is a way that can maintain children's desire to keep listening to the story that has been made. In addition, they can also get a clearer picture.
The stimulations that work when using this AR storybook are:
Visual (eyes): see and watch animations from illustrations available in the AR storybook
Hearing (ears): listen to background music /FX from animations or illustrations in the AR storybook
Augmented Reality
Interactive
Animation
Stimulation
Interactivity Concept: Usability

Interactivity Concept: Reliability
Using VRIO (Internal Assessment) Table

Using PESTEL (External Assessment) Table

Interactivity Concept: Functionality



Interactivity Concept: Design
Interactivity Concept
Design
Reference Board


Moodboard

Stylescape

Character Design




Storyboard

Flat Plan

Character Illustration


This book has a total of 18 pages.
Credits to Yovita for coloring the characters
Background Illustration

Final Work

3D Corner (Credits to Nabilah!)





Testing
Right after we finished everything, we proceed to test our final product with confidants. We used the UEQ Test. The questionnaire scale includes a comprehensive overview of the user experience. Classic usability aspects (efficiency, clarity, reliability) and user experience aspects (originality, stimulation) are measured. You can check the other detail here www.ueq-online.org/ . Credits to Livia for elaborate the test results!
UEQ Test Insights

Overall Good
Overall, both pragmatic and hedonic results showed good results. However, the difference in variants allowed us to understand more about users' difficulties in usability and utility.
Pragmatic Results
Overall, the pragmatic results (utility, usability, ease, and usefulness) and hedonic results (aspects of the user interface that appeal to one's desire for pleasure and avoidance of boredom and discomfort) indicate that the Topeng Kembar AR illustration book is of neutral value.
Documentation

Reflection & Suggestion

It is advisable to try other 3D AR scanning software other than Adobe Aero, because Adobe Aero is not accessible since it is only available on iOS. It also cause lags on some devices.
©2025, designed by Dennisa Angelica.
Hit me Up!
Telegram
Credits
Background Artist


